您好,歡迎光臨帝國科技!
帝國博客
更多>>愛普生晶振13年首推5070低抖動振蕩器
來源:http://www.mlnic.org.cn 作者:dgkjly 2013年10月29
愛普生晶振去年(2012年)在全球晶振中排行榜中奪冠!璀璨奪目,緊緊抓住了不少歐美商人及東亞人的眼球.精工愛普生株式會社簡稱(愛普生).
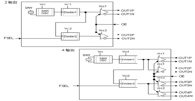
2013年經多項實驗成果研究出5070低抖動SAW振蕩器,該產品特色:將多時鐘輸入功能一體化,有是行業里面的一個重大突破!
此款產品與原先SAW振蕩器完全不同,因為內建了扇出緩沖※3,從而實現了2個或4個時鐘同時輸出※4的一體化封裝.在內建扇出緩沖的基礎上實現了低抖動特性.因此,大大減少了需要多個時鐘源的用戶處理系統的產品部件數量,低耗電節省了安裝面積為電子行業做出了巨大貢獻.
帝國科技和您談談目前的消費類電子產品吧!大多數人都必備一臺電腦,就自己沒有電腦但是不代表不使用.我們平時玩的電腦接入網絡資源是以路由器,網線接收信息到電腦,電腦被網友玩的不亦樂乎!電腦可以儲存大量信息,由于網友的信息量急劇增加,路由器等相關設備處理的信息量同樣增加,因此有必要在處理系統中將時鐘源分別輸出到多個程序塊并列驅動.通常分配時鐘源時需要扇出緩沖,但將造成部件數量和耗電量增加并導致輸出時抖動特性下降的情況.為了進一步解決網友遇到的各項問題,我們必須做好服務于客戶,造福于人類的重擔,助電子行業一臂之力.愛普生株式會社經反復實驗研發出低抖動,適于振蕩器的扇出緩存,低耗電的新款SAW5070振蕩器.又是電子行業的一個福音!
本款晶振目前可提供樣品,歡迎試用,電子行業的朋友,有需要的可在線咨詢!

2013年經多項實驗成果研究出5070低抖動SAW振蕩器,該產品特色:將多時鐘輸入功能一體化,有是行業里面的一個重大突破!
此款產品與原先SAW振蕩器完全不同,因為內建了扇出緩沖※3,從而實現了2個或4個時鐘同時輸出※4的一體化封裝.在內建扇出緩沖的基礎上實現了低抖動特性.因此,大大減少了需要多個時鐘源的用戶處理系統的產品部件數量,低耗電節省了安裝面積為電子行業做出了巨大貢獻.
帝國科技和您談談目前的消費類電子產品吧!大多數人都必備一臺電腦,就自己沒有電腦但是不代表不使用.我們平時玩的電腦接入網絡資源是以路由器,網線接收信息到電腦,電腦被網友玩的不亦樂乎!電腦可以儲存大量信息,由于網友的信息量急劇增加,路由器等相關設備處理的信息量同樣增加,因此有必要在處理系統中將時鐘源分別輸出到多個程序塊并列驅動.通常分配時鐘源時需要扇出緩沖,但將造成部件數量和耗電量增加并導致輸出時抖動特性下降的情況.為了進一步解決網友遇到的各項問題,我們必須做好服務于客戶,造福于人類的重擔,助電子行業一臂之力.愛普生株式會社經反復實驗研發出低抖動,適于振蕩器的扇出緩存,低耗電的新款SAW5070振蕩器.又是電子行業的一個福音!
本款晶振目前可提供樣品,歡迎試用,電子行業的朋友,有需要的可在線咨詢!

正在載入評論數據...
相關資訊
- [2026-02-05]CRYSTEK瑞斯克此次推出的新型6525MHz電壓控制振蕩器
- [2026-02-03]Skyworks歐美品牌5G產品線大擴張
- [2026-01-30]Jauch晶振JTX110系列全場景適配的多面手
- [2026-01-28]解鎖IQD振蕩電路密碼負載電容如何守護石英晶體精確度
- [2026-01-24]CTS晶振293系列操縱桿編碼器多領域的控制專家
- [2026-01-23]ECS重磅推出先進負載電容計算器開啟精準計算新時代
- [2025-09-17]KX-327RT型號Geyer格耶晶振對工業未來價值貢獻
- [2025-06-26]Greenray美國格林雷T70系列TCXO晶振移動應用的精準之芯




業務經理